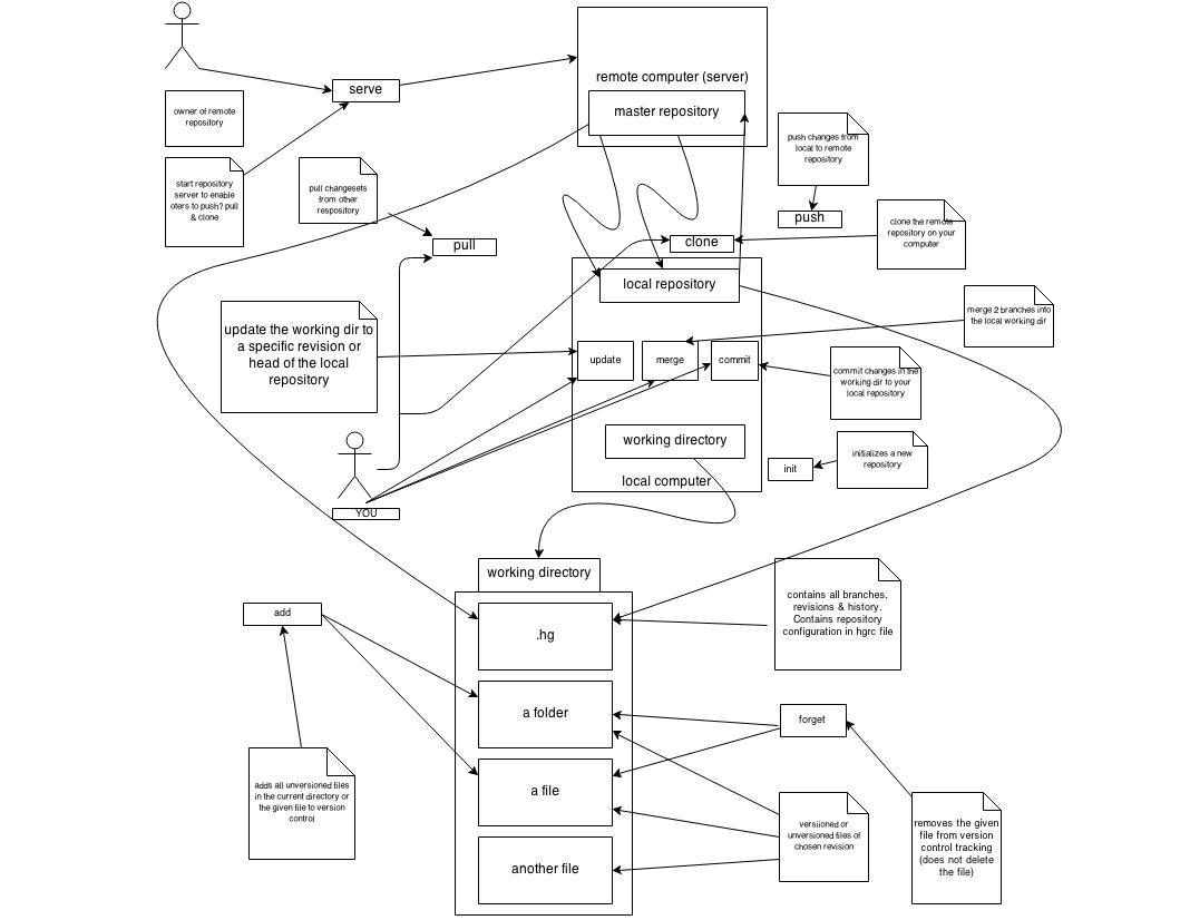
Черновик диаграммы работы с распределённой системой контроля версий

Черновик диаграммы работы с распределённой системой контроля версий

Нарисовано Катей.